doc Siemens Albatros
-
totole
- Très assidu

- Messages : 148
- Enregistré le : jeu. mars 27, 2008 8:31 pm
- Localisation : saone et loire 71360
- Travaillez-vous dans le domaine des énergies ou du chauffage : Non
doc Siemens Albatros
Bonjour je cherche la doc technique en français
Programmation Siemens Albatros RVS41813/327 & AVS 75.390/109 régulation pompe à chaleur Atlantic Fujitsu Altéa
Je possède cette Doc technique RV561-41 mais en anglais
Merci pour vos réponses
Cordialement
Programmation Siemens Albatros RVS41813/327 & AVS 75.390/109 régulation pompe à chaleur Atlantic Fujitsu Altéa
Je possède cette Doc technique RV561-41 mais en anglais
Merci pour vos réponses
Cordialement
PàC aqualis caleo 60HT, appoint chaudiere fuel de 30ans, ballon tampon en // de 200l
et PàC ATLANTIC Altéa excellia S 16 (chez ma fille)
et PàC ATLANTIC Altéa excellia S 16 (chez ma fille)
- alain30
- VIP Chaleurterre

- Messages : 2932
- Enregistré le : lun. oct. 27, 2008 1:20 pm
- Localisation : 30 Salindres
- Travaillez-vous dans le domaine des énergies ou du chauffage : Non
- Contact :
Re: doc Siemens Albatros
J'ai en Français la doc RVS 43 63 AVS 75 37 QAA 75 78 55 qui ressemble à ceci:totole a écrit :Bonjour je cherche la doc technique en français
Programmation Siemens Albatros RVS41813/327 & AVS 75.390/109 régulation pompe à chaleur Atlantic Fujitsu Altéa
Je possède cette Doc technique RV561-41 mais en anglais
Merci pour vos réponses
Cordialement

Si c'est ce que tu cherches donne moi ton mail et je te l'envoie.
-
totole
- Très assidu

- Messages : 148
- Enregistré le : jeu. mars 27, 2008 8:31 pm
- Localisation : saone et loire 71360
- Travaillez-vous dans le domaine des énergies ou du chauffage : Non
-
westfalia
- Assidu

- Messages : 66
- Enregistré le : mar. déc. 20, 2011 9:11 pm
- Localisation : 45
- Travaillez-vous dans le domaine des énergies ou du chauffage : Non
DOC SIEMENS
Salut Totole
Moi aussi je cherche cette doc, j'en ai une mais qui n'est pas la documentation professionnelle de ma machine, mais au fait c'est quoi ton problème....?
Westfalia
Atlantic Alfea S16
Moi aussi je cherche cette doc, j'en ai une mais qui n'est pas la documentation professionnelle de ma machine, mais au fait c'est quoi ton problème....?
Westfalia
Atlantic Alfea S16
-
totole
- Très assidu

- Messages : 148
- Enregistré le : jeu. mars 27, 2008 8:31 pm
- Localisation : saone et loire 71360
- Travaillez-vous dans le domaine des énergies ou du chauffage : Non
Bonjour
Merci pour ta réponse westfalia
Mon problème est que je n'arrive pas à comprendre le fonctionnement de la relève chaudière celle-ci ce mets en route quand les températures sont autour de 0° Par moins 6° pas de relève de chaudière
J'ai compris les paramètres 3700 3701 marche suivant température extérieure. 3705 temporisation misse en marche chaudière suivant le paramètre 3720? 3723 temporisation vanne tout ou rien qui met la chaudière dans le circuit hydraulique.
Je trouve aussi que la température d'eau varie beaucoup je vois mal comment régule la PAC température retour sur température consigne mais avec un delta?
La régulation Siemens est complexe et la doc installateur Atlantic est très incomplète
J'ai déjà résolu ce problème
http://www.chaleurterre.com/forum/viewtopic.php?t=8531
Merci pour ta réponse westfalia
Mon problème est que je n'arrive pas à comprendre le fonctionnement de la relève chaudière celle-ci ce mets en route quand les températures sont autour de 0° Par moins 6° pas de relève de chaudière
J'ai compris les paramètres 3700 3701 marche suivant température extérieure. 3705 temporisation misse en marche chaudière suivant le paramètre 3720? 3723 temporisation vanne tout ou rien qui met la chaudière dans le circuit hydraulique.
Je trouve aussi que la température d'eau varie beaucoup je vois mal comment régule la PAC température retour sur température consigne mais avec un delta?
La régulation Siemens est complexe et la doc installateur Atlantic est très incomplète
J'ai déjà résolu ce problème
http://www.chaleurterre.com/forum/viewtopic.php?t=8531
PàC aqualis caleo 60HT, appoint chaudiere fuel de 30ans, ballon tampon en // de 200l
et PàC ATLANTIC Altéa excellia S 16 (chez ma fille)
et PàC ATLANTIC Altéa excellia S 16 (chez ma fille)
-
MHz
- Scotché au forum

- Messages : 838
- Enregistré le : mar. oct. 30, 2007 1:04 am
- Localisation : Toulouse
- Travaillez-vous dans le domaine des énergies ou du chauffage : Non
bonjour
voila une doc d'utilisation du régulateur Siemens en francais
Albatros2_Manuel_ RVS61_V1.01-1.pdf
https://www.dropbox.com/sh/d73h6m21sz075rm/D-F1xVq-2o
voila une doc d'utilisation du régulateur Siemens en francais
Albatros2_Manuel_ RVS61_V1.01-1.pdf
https://www.dropbox.com/sh/d73h6m21sz075rm/D-F1xVq-2o
PC+ BallonSolaireTSP+Technibel PHRT11+Chaudière Sunatherm60
KIt dégivrage G32 avec afficheur deporté
http://www.chaleurterre.com/forum/viewtopic.php?p=68133
http://itow.fr/itow/index.php?r=synopti ... 1362427631
KIt dégivrage G32 avec afficheur deporté
http://www.chaleurterre.com/forum/viewtopic.php?p=68133
http://itow.fr/itow/index.php?r=synopti ... 1362427631
-
totole
- Très assidu

- Messages : 148
- Enregistré le : jeu. mars 27, 2008 8:31 pm
- Localisation : saone et loire 71360
- Travaillez-vous dans le domaine des énergies ou du chauffage : Non
Bonsoir Mhz et merci pour la doc
Le problème avec cette doc elle concerne que l'automate RVS61 et que les PAC alféa sont équipé de l'automate RVS41
la relève chaudière paramètre 3700 A 3723 ne figure pas sur le RVS61
la doc que j'ai en anglais traite les deux automates RVS 61 41
Le problème avec cette doc elle concerne que l'automate RVS61 et que les PAC alféa sont équipé de l'automate RVS41
la relève chaudière paramètre 3700 A 3723 ne figure pas sur le RVS61
la doc que j'ai en anglais traite les deux automates RVS 61 41
PàC aqualis caleo 60HT, appoint chaudiere fuel de 30ans, ballon tampon en // de 200l
et PàC ATLANTIC Altéa excellia S 16 (chez ma fille)
et PàC ATLANTIC Altéa excellia S 16 (chez ma fille)
- alain30
- VIP Chaleurterre

- Messages : 2932
- Enregistré le : lun. oct. 27, 2008 1:20 pm
- Localisation : 30 Salindres
- Travaillez-vous dans le domaine des énergies ou du chauffage : Non
- Contact :
Bonjour Ciatiste,totole a écrit :Bonsoir Mhz et merci pour la doc
Le problème avec cette doc elle concerne que l'automate RVS61 et que les PAC alféa sont équipé de l'automate RVS41
la relève chaudière paramètre 3700 A 3723 ne figure pas sur le RVS61
la doc que j'ai en anglais traite les deux automates RVS 61 41
Peux tu mettre en ligne la doc en anglais ou me l'envoyer par mail (dans le profil) STP.
Alain30.
-
totole
- Très assidu

- Messages : 148
- Enregistré le : jeu. mars 27, 2008 8:31 pm
- Localisation : saone et loire 71360
- Travaillez-vous dans le domaine des énergies ou du chauffage : Non
-
totole
- Très assidu

- Messages : 148
- Enregistré le : jeu. mars 27, 2008 8:31 pm
- Localisation : saone et loire 71360
- Travaillez-vous dans le domaine des énergies ou du chauffage : Non
-
jojopo
- Actif

- Messages : 24
- Enregistré le : dim. janv. 22, 2012 4:12 pm
- Localisation : saone et loire
- Travaillez-vous dans le domaine des énergies ou du chauffage : Non
Regulation atlantic
Bonjour,
Quelques remarques sur le réglages générateur additionnel.
Mise en route générateur additionnel
Simulation temp extérieure paramètre 7150=-16°
Paramètre 2910=-15°. Point de bivalence à régler en fonction de son installation. Verrouillage de la PAC
3700=-2° suivant convenance
3701=-16° réglage en dessous du paramètre 2910 si réglage au dessus de 2910 verrouillage générateur.
Je ne connais toujours pas sa fonction exacte. Peut être le point de réglage bivalence alternative ou parallèle.
3705=10mn
3710=1°
3720=40°
3722=15°
3723=15mn
Mon installation chaudière en relève bois fuel 1979.Pac Atlantic Fujitsu aireo inverter 8kw.
A bientôt.
http://www.itow.fr/itow/index.php?r=gra ... 1353156953

Quelques remarques sur le réglages générateur additionnel.
Mise en route générateur additionnel
Simulation temp extérieure paramètre 7150=-16°
Paramètre 2910=-15°. Point de bivalence à régler en fonction de son installation. Verrouillage de la PAC
3700=-2° suivant convenance
3701=-16° réglage en dessous du paramètre 2910 si réglage au dessus de 2910 verrouillage générateur.
Je ne connais toujours pas sa fonction exacte. Peut être le point de réglage bivalence alternative ou parallèle.
3705=10mn
3710=1°
3720=40°
3722=15°
3723=15mn
Mon installation chaudière en relève bois fuel 1979.Pac Atlantic Fujitsu aireo inverter 8kw.
A bientôt.
http://www.itow.fr/itow/index.php?r=gra ... 1353156953

- alain30
- VIP Chaleurterre

- Messages : 2932
- Enregistré le : lun. oct. 27, 2008 1:20 pm
- Localisation : 30 Salindres
- Travaillez-vous dans le domaine des énergies ou du chauffage : Non
- Contact :
Re: Regulation atlantic
Bonjour jojopo,

C'est une Alféa S 8
Tu fonctionnes comment:
En loi d'eau avec quelles valeurs pour 720 et 721
En loi d'air (avec la T°C ambiante), quelle valeur pour750
Ou en loi d'eau + un % de loi d'air
Cordialement,
Alain30.
Pourquoi ne mets tu pas les différentes T°C de tes sondes 1-wire sur ton synoptiquejojopo a écrit : Mon installation chaudière en relève bois fuel 1979.Pac Atlantic Fujitsu aireo inverter 8kw.
A bientôt.
http://www.itow.fr/itow/index.php?r=gra ... 1353156953

C'est une Alféa S 8
Tu fonctionnes comment:
En loi d'eau avec quelles valeurs pour 720 et 721
En loi d'air (avec la T°C ambiante), quelle valeur pour750
Ou en loi d'eau + un % de loi d'air
Cordialement,
Alain30.
-
jojopo
- Actif

- Messages : 24
- Enregistré le : dim. janv. 22, 2012 4:12 pm
- Localisation : saone et loire
- Travaillez-vous dans le domaine des énergies ou du chauffage : Non
Régulation Siemens
Bonjour Alain,
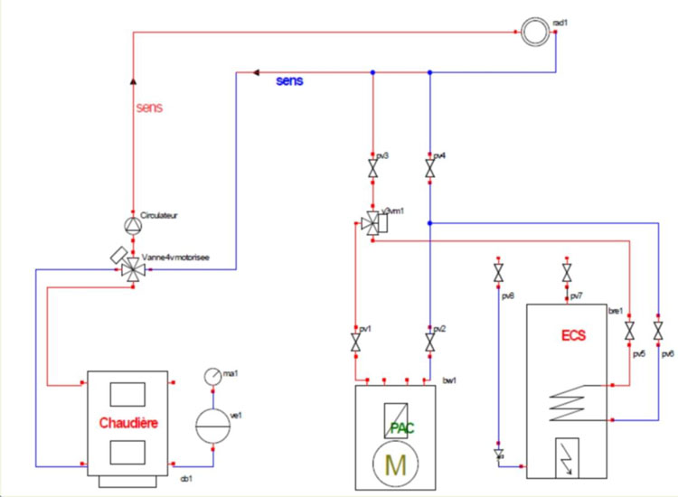
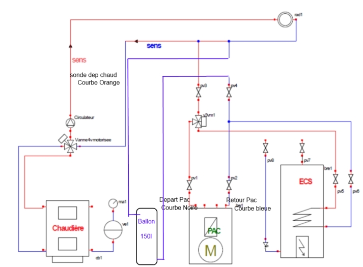
Je te lis régulièrement et je prends bonnes notes de tous tes conseils, en particulier sur les cours cycles. J’ai installé un ballon de 150 en série sur mon retour PAC, tu pourras suive l’évolution depuis le 23.01.13
En ce qui concerne mes sondes iTow, mon synoptique ne marche plus depuis que j’ai changé mon disque dur hs et installé Win7 sur le neuf. J’attendais q’ Elf soit moins chargé en travail pour lui signalé.
Mes réglages je suis en loi d ‘eau paramètre 720 était a 1.32 au départ de la Pac , réglage mise en service. Actuellement 720=1.00 721=0 750=20°/°.
Pac Airéo inverser 8kw monobloc
Je regarde régulièrement tes courbes celles d' iTow, je ne connais pas Nelly.
A+ merci pour tes précieux conseils .

Je te lis régulièrement et je prends bonnes notes de tous tes conseils, en particulier sur les cours cycles. J’ai installé un ballon de 150 en série sur mon retour PAC, tu pourras suive l’évolution depuis le 23.01.13
En ce qui concerne mes sondes iTow, mon synoptique ne marche plus depuis que j’ai changé mon disque dur hs et installé Win7 sur le neuf. J’attendais q’ Elf soit moins chargé en travail pour lui signalé.
Mes réglages je suis en loi d ‘eau paramètre 720 était a 1.32 au départ de la Pac , réglage mise en service. Actuellement 720=1.00 721=0 750=20°/°.
Pac Airéo inverser 8kw monobloc
Je regarde régulièrement tes courbes celles d' iTow, je ne connais pas Nelly.
A+ merci pour tes précieux conseils .

-
totole
- Très assidu

- Messages : 148
- Enregistré le : jeu. mars 27, 2008 8:31 pm
- Localisation : saone et loire 71360
- Travaillez-vous dans le domaine des énergies ou du chauffage : Non
Bonsoir alain30 bonsoir jojopo
J'ai fait quelques recherches
3700 autorisation relève chaudière à partir température extérieur +3°
3701 autorisation relève chaudière juqu'à température extérieur (pas de valeurs)
3705 temps d'ouverture de la vanne motorisé qui met la chaudière dans le circuit d'eau après autorisation relève chaudière 20mn
3720 addition déficit sous la valeur de consigne degrés plus minute 60c° mn une fois la valeur obtenu démarrage de la relève (Sinusoïdale )
3722 ?
3723 ?
Je continu de chercher si vous avez des idées je suis preneur merci
J'ai fait quelques recherches
3700 autorisation relève chaudière à partir température extérieur +3°
3701 autorisation relève chaudière juqu'à température extérieur (pas de valeurs)
3705 temps d'ouverture de la vanne motorisé qui met la chaudière dans le circuit d'eau après autorisation relève chaudière 20mn
3720 addition déficit sous la valeur de consigne degrés plus minute 60c° mn une fois la valeur obtenu démarrage de la relève (Sinusoïdale )
3722 ?
3723 ?
Je continu de chercher si vous avez des idées je suis preneur merci
PàC aqualis caleo 60HT, appoint chaudiere fuel de 30ans, ballon tampon en // de 200l
et PàC ATLANTIC Altéa excellia S 16 (chez ma fille)
et PàC ATLANTIC Altéa excellia S 16 (chez ma fille)
-
jojopo
- Actif

- Messages : 24
- Enregistré le : dim. janv. 22, 2012 4:12 pm
- Localisation : saone et loire
- Travaillez-vous dans le domaine des énergies ou du chauffage : Non
Régulation Siemens
Bonsoir Totole,
Merci pour ces renseignements, j'essayerais une simulation dans les prochains jours.
Je te tiens au courant.
A+
Merci pour ces renseignements, j'essayerais une simulation dans les prochains jours.
Je te tiens au courant.
A+