Aide à la réalisation d'un module de téléinformation

Air/Eau - Air/Air
Répondre
Superman
Scotché au forum
Scotché au forum
Messages : 986
Enregistré le : jeu. déc. 14, 2006 10:11 pm
Localisation : St Prim (38)
Travaillez-vous dans le domaine des énergies ou du chauffage : Non

Aide à la réalisation d'un module de téléinformation

Message par Superman »

Bonjour à tous,

J'initie ce topic afin de faciliter la réalisation d'un montage de lecture de la télé information fournit par un compteur EDF : http://teleinfo.dauguet.net/
J'enrichirai ce post au fur et à mesure.

Le postulat de base est de posséder un compteur EDF électronique.
vous pouvez utiliser celui fourni par EDF pour mesurer votre consomation globale ou bien un autre dédié à la mesure de la consomation de votre PAC. On en trouve pour une trentaine d'euro sur Ebay : http://listings.ebay.fr/aw/plistings/ca ... index.html

Voici un exemple chez Umolae :
Image


J'ai deux schémas, celui fournit par Reigua/Jean-loup il demande une alimentation 0/+5V :
Image

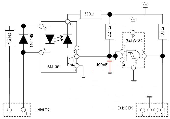
Qui est une adaptation du schéma de http://teleinfo.dauguet.net/, utilisant l'alimentation normalement fournie par le port série :
Image
Juju a écrit :Aux bornes 7 et 4 on peut récupérer du 10 a 14 volts selon que l'on met DTR ou RTS a 1, ensuite le régulateur L7805 regule cette tension a 5Volts pour alimenter le montage.
Alors pourquoi deux montage : Il semble que certains portables ne fournissent pas assez de tension pour faire fonctionner convenablement le 7805L . Dans ce cas on utilise la prise Molex traditionnel du PC pour récupérer le 5Volt tout fait

En gros on peut dire que le montage 1 a besoin d'une alimentation de 5V pour fonctionner('entre GND et VDD) (GND masse= 0V VDD etant le +5V)

Le montage numéro 2 est autonome puisque il puise son alimentation sur le port série du PC, mais il est tributaire de ce port.

J'ajouterais que de plus en plus de portables ne possèdent plus de port série, il faut alors passer par un adaptateur PCMCIA/RS232 et que souvent par mesure d'économie les point 4 ef 7 ne sont pas gérer.
Le montage 1 est plus universel on peut l'alimenter par une pile par exemple
Reigua a écrit :Pour ma part, j'ai effectué le montage N°1 après avoir d'abord essayé le montage N°2 qui s'est avéré non concluant pour la partie Alim directement issue du port série de mon portable. De plus, le fait d'utiliser une alimentation externe simplifie bien le montage.
Voici la liste des composants commandés par Reigua le 1 mars 2007 chez http://www.alscomposants.com :
Image

Pour le montage de base il vous faudra :
- 1 Plaque d'essais : http://www.alscomposants.com/boutique/f ... 012&num=24
- 1 Résistance 330 Ohms : http://www.alscomposants.com/boutique/f ... =998&num=4
- 1 Résistance 1.2k Ohms : http://www.alscomposants.com/boutique/f ... =998&num=4
- 1 Résistance 2.2k Ohms : http://www.alscomposants.com/boutique/f ... =998&num=4
- 1 Résistance 10k Ohms : http://www.alscomposants.com/boutique/f ... =998&num=4
- 1 Diode de commutation : http://www.alscomposants.com/boutique/f ... 1026&num=9
- 1 Condensateur 100nF : http://www.alscomposants.com/boutique/f ... 018&num=12
- 1 Circuits logiques TTL : http://www.alscomposants.com/boutique/f ... 1076&num=2
- 1 Optocoupleur : http://www.alscomposants.com/boutique/f ... =131&num=1
- 1 Connecteur SUB-D : http://www.alscomposants.com/boutique/f ... =985&num=7
- 1 bornier : http://www.alscomposants.com/boutique/f ... =988&num=7

Coût du montage : 5.55€ :D: port 6.95€ :(

Si vous souhaitez alimenter le montage par le port série, il vous faudra en plus :
- 1 Condensateur 100nF : http://www.alscomposants.com/boutique/f ... 018&num=12
- 1 Diode de redressement : http://www.alscomposants.com/boutique/f ... 1027&num=9
- 1 Régulateur de tension positive : http://www.alscomposants.com/boutique/f ... 1078&num=2
- 1 Condensateur 10uF : http://www.alscomposants.com/boutique/f ... 019&num=12
Coût du montage : 6.67€ :D: port 6.95€ :(

Au final ça peut donner ça :
Image

Pas mal d'info sur le site de Macoda :
http://www.macoda.com/index.php/Hardware:CompteurEdf
Modifié en dernier par Superman le dim. nov. 25, 2007 10:44 pm, modifié 4 fois.
Avatar du membre
juju
Modérateur
Modérateur
Messages : 1721
Enregistré le : sam. mars 18, 2006 7:38 pm
Localisation : Vaucluse 84
Travaillez-vous dans le domaine des énergies ou du chauffage : Non

Message par juju »

bonjour
Pourquoi une telle adaptation ?
A quoi servait le montage relié aux broches 7 et 4 de la DB9 ?
c'est une question?
si c'est le cas de mémoire aux bornes 7 et 4 on peut récupérer du 10 a 14 volts selon que l'on met DTR ou RTS a 1, ensuite le régulateur L7805 regule cette tension a 5Volts pour alimenter le montage.
Alors pourquoi deux montage: Il semble que certains portables ne fournissent pas assez de tension pour faire fonctionner convenablement le 7805L . Dans ce cas on utilise la prise Molex traditionnel du PC pour recuper le 5Volt tout fait

en gros on peut dire que le montage 1 a besoin d'une alimentation de 5V pour fonctionner('entre GND et VDD) (GND masse= 0V VDD etant le +5V)

le montage numéro 2 est autonome puisque il puise son alimentation sur le port série du PC, mais il est tributaire de ce port

j'ajouterais que de plus en plus de portables ne possèdent plus de port série, il faut alors passer par un adaptateur PCMCIA/RS232 et que souvent par mesure d'économie les point 4 e 7 ne sont pas gerer
le montage 1 est plus universel on peut l'alimenter par une pile par exemple
j'espere que ce que j'ecrit est clair car je tape avec une loupe :cry:
c'est la question? tu veux d'autres infos

voila un exemple de ce que l'on peut faire avec ce montage, en plus des graphique de consommation


http://www.chaleurterre.com/forum/viewtopic.php?t=5164
Modifié en dernier par juju le ven. nov. 23, 2007 4:53 pm, modifié 1 fois.
JUJU et Alain
Avatar du membre
yoannd
Resp. Section
Resp. Section
Messages : 1247
Enregistré le : lun. févr. 06, 2006 8:39 pm
Localisation : 53
Travaillez-vous dans le domaine des énergies ou du chauffage : Non
Contact :

Message par yoannd »

Salut
Ca m'intéresse aussi les gars mais je vais pas vous être d'une grande utilité pour la partie électronique :cry:
Avatar du membre
juju
Modérateur
Modérateur
Messages : 1721
Enregistré le : sam. mars 18, 2006 7:38 pm
Localisation : Vaucluse 84
Travaillez-vous dans le domaine des énergies ou du chauffage : Non

Message par juju »

RE
en fait ce montage est extrêmement simple c'est le compteur EDF qui fait tout le boulot . :wink:
il n'y a qu'a récupérer les infos sur le port série, après on en fait ce que l'on veut :
moi je les passe par un bout de code bricole en visual basic
on peut les envoyer dans exel
ou dans une interface qui fait des graphiques
ou même simplement dans l'hyperterminal livré en standard avec windows (même sous XP il est caché au fin fond des applications)
JUJU et Alain
Superman
Scotché au forum
Scotché au forum
Messages : 986
Enregistré le : jeu. déc. 14, 2006 10:11 pm
Localisation : St Prim (38)
Travaillez-vous dans le domaine des énergies ou du chauffage : Non

Message par Superman »

Merci Juju pour les explication sur l'alimentation, je vais compléter le post.
Tu sais qu'il y a des fonctionnalité sous Windows pour améliorer l'affichage qui pourraient pas mal t'aider.

Yoann, pas de pb ce post est justement là pour des personnes comme toi et moi (et Duc 8) ).
Le montage est assez simple à réaliser je pense, il faut juste avoir les bon composant a enficher dans la plaque qui va bien.
maurice86
Assidu
Assidu
Messages : 36
Enregistré le : mar. oct. 30, 2007 7:40 pm
Localisation : 86270
Travaillez-vous dans le domaine des énergies ou du chauffage : Non

Message par maurice86 »

Bonsoir à tous,

Si vous voulez avancer dans votre projet, essayez de contacter une section de radio amateurs dans vos coins respectifs. Ils mettront un point d'honneur à vous donner un coup de main le plus souvent bénévolement.
Bonne soirée
mimichris
Très assidu
Très assidu
Messages : 178
Enregistré le : dim. juil. 15, 2007 4:38 pm
Localisation : Caux, Hérault
Travaillez-vous dans le domaine des énergies ou du chauffage : Non

Message par mimichris »

Personnellement, j'ai realise ce montage et il fonctionne automatiquement des que mon PC est allume, mais j'ai mis une petite alim du commerce a decoupage de 5V, car il semble que l'alim de 5V prise sur le connecteur RS232 pose parfois des problemes, enfin c'est ce que j'ai lu sur le forum de domotique :http://www.touteladomotique.com/forum/v ... php?t=1513.
Sur le site de Adauguet il y a un petit logiciel "Teleinfo" http://teleinfo.dauguet.net/ qui fonctionne parfaitement et qui permet de receuillir les infos sous forme de fichier *.csv compatible Excel, apres une mise en forme c'est exploitable pour en tirer des graphiques de consommation, il est gratuit et fonctionne tres bien, sinon, vous pouvez aussi utiliser "hyperterminal" de Windows.

Je ne me sert pas du compteur EDF qui est dehors dans un coffret sur la rue, mais d'un compteur achete sur Ebay, que j'ai monte en serie dans mon installation electrique de la maison, a la sortie du disjoncteur differentiel de l'EDF qui est dans mon garage, ce qui revient a avoir exactement les memes infos que le compteur EDF, mais du fait que ce compteur m'appartient, j'en fait ce que je veux.

Vous trouverez toutes les pieces detachee chez http://www.selectronic.fr

Un probleme peut survenir avec la souris et la teleinfo, des que vous mettez en marche votre PC, il trouve deux elements branches en meme temps et soit ce boque la souris, soit ca la fait clignoter, en fait j'ai eu les deux, si c'est le cas, voici la procedure que m'a donne un forumer de Domotique, je cite :

"Le problème ne vient pas de la souris exitante (qui peut être ps/2, usb ou autre), mais du fait que comme sur le port série téléinfo il y a toujours des infos entrantes qui ressemblent à celles envoyées par une souris série, au démarrage le PC croit détecter une telle souris, et la déclare, ce qui parasite toute souris existante.
Le remède (à faire au clavier) :
Panneau de configuration - Système - Matériel
Gestionnaire de périphériques - Souris et autres périphériques de pointage
Là, il faut sélectionner la souris détectée sur le port série. elle est intitulée : Microsoft BallPoint sur port série ou souris sur COM1.
Et il faut désactiver ce périphérique (mais ne pas le désinstaller)."

Il a fallut que je desactive deux fois ces erreurs.
hd31
Resp. Section
Resp. Section
Messages : 3358
Enregistré le : dim. mars 18, 2007 12:21 pm
Localisation : Toulouse
Travaillez-vous dans le domaine des énergies ou du chauffage : Non
Contact :

Message par hd31 »

On peut même simplifier un peu en mettant un optocoupleur à sortie logique (choix important). Le 74LS132 et les résistances de polarisation deviennent de ce fait inutile. On n'a alors même plus besoin d'une alimentation précise à 5V. Pour ce genre de montage, la plaque à trous reste le meilleur choix.

Pour ceux qui veulent un montage vraiment simple et peu coûteux, voir le sujet :
http://www.chaleurterre.com/forum/viewt ... &&start=45
Réaliser la version 2.
Mais n'essayez pas de mettre un autre optocoupleur, les chances que cela fonctionnent seraient alors quasi nulles. Et pour ceux qui doutent de la qualité du signal, sortez l'oscilloscope, vous verrez qu'il n'y a rien à ajouter.
Modifié en dernier par hd31 le sam. nov. 14, 2009 9:23 am, modifié 1 fois.
Avatar du membre
svrfoto
Très assidu
Très assidu
Messages : 117
Enregistré le : lun. juin 25, 2007 9:36 pm
Localisation : 57 (metz)
Travaillez-vous dans le domaine des énergies ou du chauffage : Non

Message par svrfoto »

Je possede un compteur Edf comme celui la pour le moment il me compte la totalite de la conso pac est t'il possible de diferencier les HP et les HC ??
lednis88
Accro
Accro
Messages : 289
Enregistré le : jeu. déc. 29, 2005 8:51 pm
Localisation : Vosges Alt. 450 m
Travaillez-vous dans le domaine des énergies ou du chauffage : Non

Message par lednis88 »

Je possede un compteur Edf comme celui la pour le moment il me compte la totalite de la conso pac est t'il possible de diferencier les HP et les HC ??
ton compteur est programmé pour le tarif bleu de base.
Tu dois le reprogrammer (avec la touche programmation visible sur la photo)
lis la doc
http://null.dll.neuf.fr/compteur_mono.pdf
site d'un forumeur
PAC Air/eau CIAT Aqualis2 50H en releve
http://www.chaleurterre.com/forum/viewtopic.php?t=4215
Avatar du membre
svrfoto
Très assidu
Très assidu
Messages : 117
Enregistré le : lun. juin 25, 2007 9:36 pm
Localisation : 57 (metz)
Travaillez-vous dans le domaine des énergies ou du chauffage : Non

Message par svrfoto »

lednis88 a écrit :
Je possede un compteur Edf comme celui la pour le moment il me compte la totalite de la conso pac est t'il possible de diferencier les HP et les HC ??
ton compteur est programmé pour le tarif bleu de base.
Tu dois le reprogrammer (avec la touche programmation visible sur la photo)
lis la doc
http://null.dll.neuf.fr/compteur_mono.pdf
site d'un forumeur
Ok merci mais comment le sous compteur sait quand sont les hcreuses ???
Une fois qu'il est programmé Qui donne l'impulsion ?
lednis88
Accro
Accro
Messages : 289
Enregistré le : jeu. déc. 29, 2005 8:51 pm
Localisation : Vosges Alt. 450 m
Travaillez-vous dans le domaine des énergies ou du chauffage : Non

Message par lednis88 »

Une fois qu'il est programmé Qui donne l'impulsion ?
L'info est transmise sur le secteur par edf. Tu n'as rien à faire, le compteur recoit le signal et bascule automatiquement sur HC
PAC Air/eau CIAT Aqualis2 50H en releve
http://www.chaleurterre.com/forum/viewtopic.php?t=4215
Avatar du membre
juju
Modérateur
Modérateur
Messages : 1721
Enregistré le : sam. mars 18, 2006 7:38 pm
Localisation : Vaucluse 84
Travaillez-vous dans le domaine des énergies ou du chauffage : Non

Message par juju »

bonjour
Ok merci mais comment le sous compteur sait quand sont les hcreuses ???
Une fois qu'il est programmé Qui donne l'impulsion ?
grace au système de télécommande PULSADIS.
Depuis une trentaine d'années, l'EDF utilise un système de télécommande appelé PULSADIS qui permet depuis les centres de distribution à moyenne tension de déclencher le changement de tarif des compteurs à l'heure voulue, et facultativement d'autres services comme l'éclairage public, etc.

Ce système repose sur l'injection dans le secteur de signaux selon un code que les récepteurs reconnaissent et qui leur donne l'ordre d'effectuer les commutations correspondant aux signaux qu'ils sont censés reconnaître.

Le signal porteur est à 175 Hz avec une amplitude minimum de 0,9% de la tension nominale du secteur, soit 2,3V.

Il est modulé par des impulsions binaires selon le code suivant :

Un top de 1 seconde suivi d'un silence de 2,75 secondes indique le début de trame. Le récepteur reconnaît ce top et commence à compter le temps à partir de ce moment. La trame comporte 40 emplacements d'impulsions de 2,5 secondes et sa durée totale est de 102,25 secondes.
tous les détails ici
http://matthieu.benoit.free.fr/pulsadis.htm
JUJU et Alain
Avatar du membre
svrfoto
Très assidu
Très assidu
Messages : 117
Enregistré le : lun. juin 25, 2007 9:36 pm
Localisation : 57 (metz)
Travaillez-vous dans le domaine des énergies ou du chauffage : Non

Message par svrfoto »

Dans la notice il y a plusieurs Hc cela corresponderait 'il a une plage horaire ??
mimichris
Très assidu
Très assidu
Messages : 178
Enregistré le : dim. juil. 15, 2007 4:38 pm
Localisation : Caux, Hérault
Travaillez-vous dans le domaine des énergies ou du chauffage : Non

Message par mimichris »

juju a écrit :bonjour
Ok merci mais comment le sous compteur sait quand sont les hcreuses ???
Une fois qu'il est programmé Qui donne l'impulsion ?
grace au système de télécommande PULSADIS.
Depuis une trentaine d'années, l'EDF utilise un système de télécommande appelé PULSADIS qui permet depuis les centres de distribution à moyenne tension de déclencher le changement de tarif des compteurs à l'heure voulue, et facultativement d'autres services comme l'éclairage public, etc.

Ce système repose sur l'injection dans le secteur de signaux selon un code que les récepteurs reconnaissent et qui leur donne l'ordre d'effectuer les commutations correspondant aux signaux qu'ils sont censés reconnaître.

Le signal porteur est à 175 Hz avec une amplitude minimum de 0,9% de la tension nominale du secteur, soit 2,3V.

Il est modulé par des impulsions binaires selon le code suivant :

Un top de 1 seconde suivi d'un silence de 2,75 secondes indique le début de trame. Le récepteur reconnaît ce top et commence à compter le temps à partir de ce moment. La trame comporte 40 emplacements d'impulsions de 2,5 secondes et sa durée totale est de 102,25 secondes.
tous les détails ici
http://matthieu.benoit.free.fr/pulsadis.htm
Tout depend de ce que l'on veut faire, connaitre les heures creuses avec des diodes, PULSADIS, ou bien enregistrer sa consommation sur Excel et meme commander avec un PC tous les accessoires qui fonctionnent avec ces heures pour les mettre en marche au bon moment, c'est la domotique, TELEINFO.
Perso, ce quim'interesse est de connaitre ma conso, car j'ai le tarif le plus bas de base, ayant le gaz de ville, de plus ce me permet aussi de comparer ma conso EDF avec ma production PV.
Répondre

Retourner vers « Aérothermie »